Digital clocks Electronics projects for Circuit Diagram In this project, I will show you how to design a simple Digital Clock Circuit using 8051 and DS12C887 as well as DS1307 RTC Modules. In this project I've explained to you about how to make a simple digital clock using 8051 microcontroller with 7-segment display. By Embedotronics Technologies.

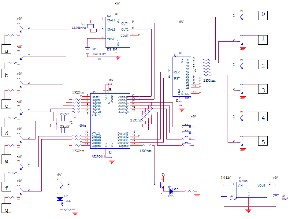
A digital clock is one that displays time digitally. The circuit explained here displays time with two 'minutes' digits and two 'seconds' digits on four seven [[wysiwyg_imageupload::]]segment displays. The seven segment and switches are interfaced with 8051 microcontroller AT89C51. This circuit can be used in cars, houses, offices etc. As soon as the Vcc supply is provided to this This is the circuit diagram of the digital clock using 8051 microcontroller. As we can see the microcontroller is connected to three 7 segment display with distinct ports not multiplexed and the last hour digit is only connected to a pin as it only shows 1. LED and buzzer are self explanatory according to the code.

digital clock using 8051 with 7 segment display Circuit Diagram
This article provides an overview of circuit diagrams for creating digital clocks using microcontrollers and the DS12C887 Real Time Clock (RTC) module. To create a digital clock, a microcontroller such as the Arduino Uno R3 is used as the main controlling unit. How to make seven segment digital clock & How to coding or programing in PIC Microcontroller IC or Chip. Get Circuit Diagram of Simple Digital Clock Using PIC16F84A or PIC16F84-04/P

In this project I've explained you about how to make a simple digital clock using 8051 microcontroller with 7 segment display.amazon India link to buy 8051 d Here is a simple project on how to make a digital clock with 8051 (89c51,89c52) microcontroller. The clock is efficient and their is no difference in time even in milli seconds. You can verify it with the digital clock you have. In the project i utilized the 8051 microcontroller internal clock source to produce a delay exactly equal to 1 second. In this project I've explained you about how to make a simple digital clock using 8051 microcontroller with 7 segment display.

DIY Digital Clock With 7 Segment LED Display Circuit Diagram
This will be a short and simple project about how to make a digital clock using Arduino. Previously We have made a binary clock using charlieplexing concept. You can find the link to that tutorial in the later part of this instructables. There are countless number of ways to make a digital clock using Arduino or say any kind of microcontroller.
